
学习主题:中国企业数字化转型与组织重构
学习时间:1天
学习地点:深圳
学习对象:大型企业董事长、总裁、副总裁、总经理、副总经理、信息化部门负责人
富士康简介
富士康科技集团是专业从事计算机、通讯、消费性电子等3C产品研发制造的高新科技企业。作为中国制造业的卓越代表,从“代工巨头”到智能制造基地,富士康在30年实体经济发展历程中所积累的工业创新实践,让富士康义不容辞地走在工业互联网的前沿。“实体制造+数字经济就等于工业互联网”。近年来,富士康投资8K+5G技术、高效运算中心,建立“富士康云”等工程,着力建构一个面向全产业价值链的智慧应用体系,进而实现“实体经济+互联网”的智能工厂。富士康在实体经济+数字经济方面的先行先试得到了各界人士的认可。
富士康数字化转型的核心竞争力
富士康工业互联网现在正对外构建工业互联网技术体系和标准,以及应用解决方案的矩阵。目前富士康集团有6万台工业机械设备,有一千几百条SMT生产线,有17万台CNC模具加工设备,5000台各种型号车设备,现在已全部联网,可以做到智慧感知、智慧分析、智能网络、智慧接车的整个控制与配置。
参访基地:富士康深圳熄灯工厂示范线
熄灯工厂,因其无需人工操作,可以关灯运行而得名,是智慧工厂的代名词。通过工业互联网、智能制造的导入,富士康已经有非常多的产线和工厂实现了完全自动化,不需要人,甚至不需要开灯。富士康工业互联网熄灯工厂及协同工厂案例,真正做到组装过程中无人化。经由自动化设备组装,可以节省人力到88%,一年效益提升2.5倍,实现了提质增效、降本减存。
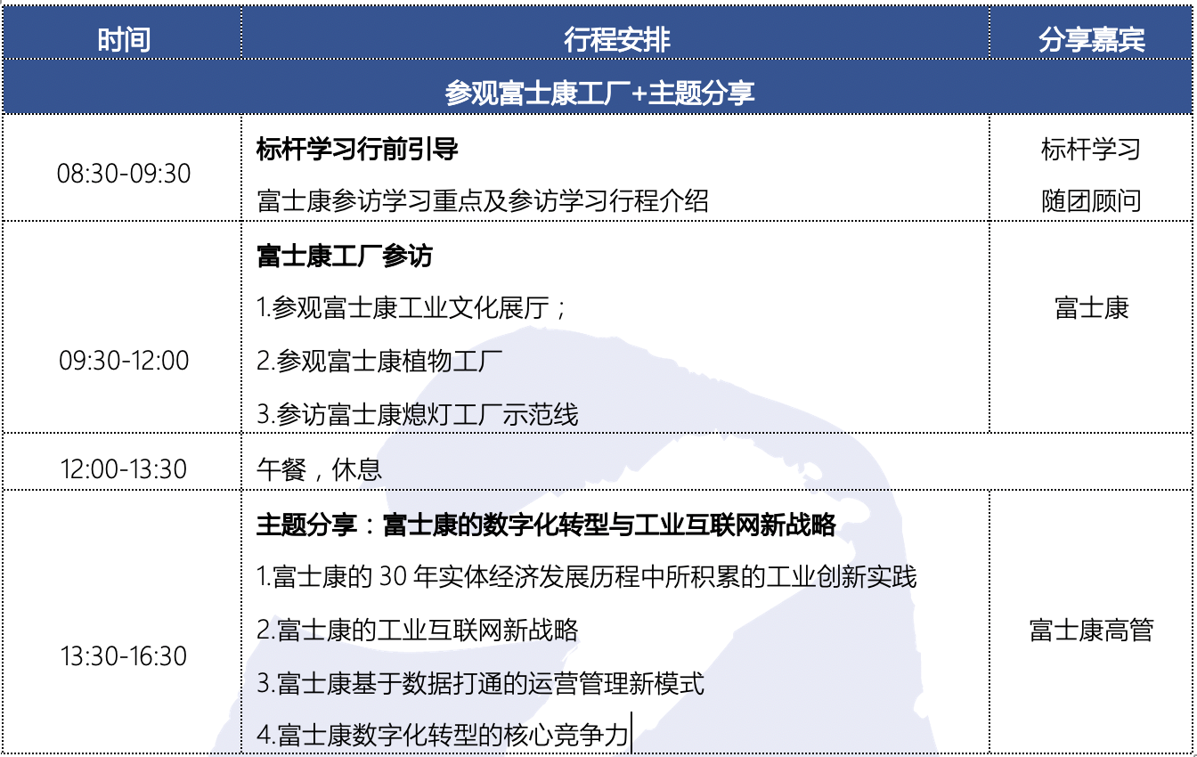
行程安排

教学模式:参观考察 +主题分享+案例分析+交流答疑
考察地点:深圳
费用包含:参观费、培训费、会议室费用、学习、用车、午餐
费用不包含:用餐、住宿、企业所在地至深圳的差旅费用