
学习地点:深圳(35人以内)
学习对象:董事长、总裁、企业各职能部门管理者;人力资源总监及企业文化建设人员等中高层管理人员
理光简介

成立于1936年的日本理光集团,在全球约200个国家和地区拥有分支机构、10万余名员工、200多家分公司,管理透明高效,是数据化精益制造管理的学习典范。其产品旨在帮助人们互通信息,产品阵容包括能提供诸如文档输出管理服务和IT解决方案等服务和解决方案的办公图像处理设备(如MFP、打印机等)、生产型数码印刷机、供应产品、数码相机和工业产品诸如热敏媒体,半导体和工厂自动化摄影机。除这些先进技术之外,理光集团还以其客户为起点的服务原则著称。作为值得信赖的全球市民,我们将一如既往,凭借我们的事业活动在工作领域一马当先,为构筑可持续发展的社会贡献力量。
理光生产模式概念图

理光生产模式的目标是实现生产活动中的SEQCD。为此,理光以12个基础为基石,进行全方位的改善。走可持续发展的经营之道。
理光的9个价值关注
1、One global company(团结协作)
2、People(相关方)
3、Profession(专业性)
4、Society &planet (和环境的协调)
5、Winning spirit (竞争意识)
6、Innovation (改革创新)
7、Teamwork (团队精神)
8、Customer centric (以顾客为起点)
9、Ethics and integrity(诚实的企业活动)
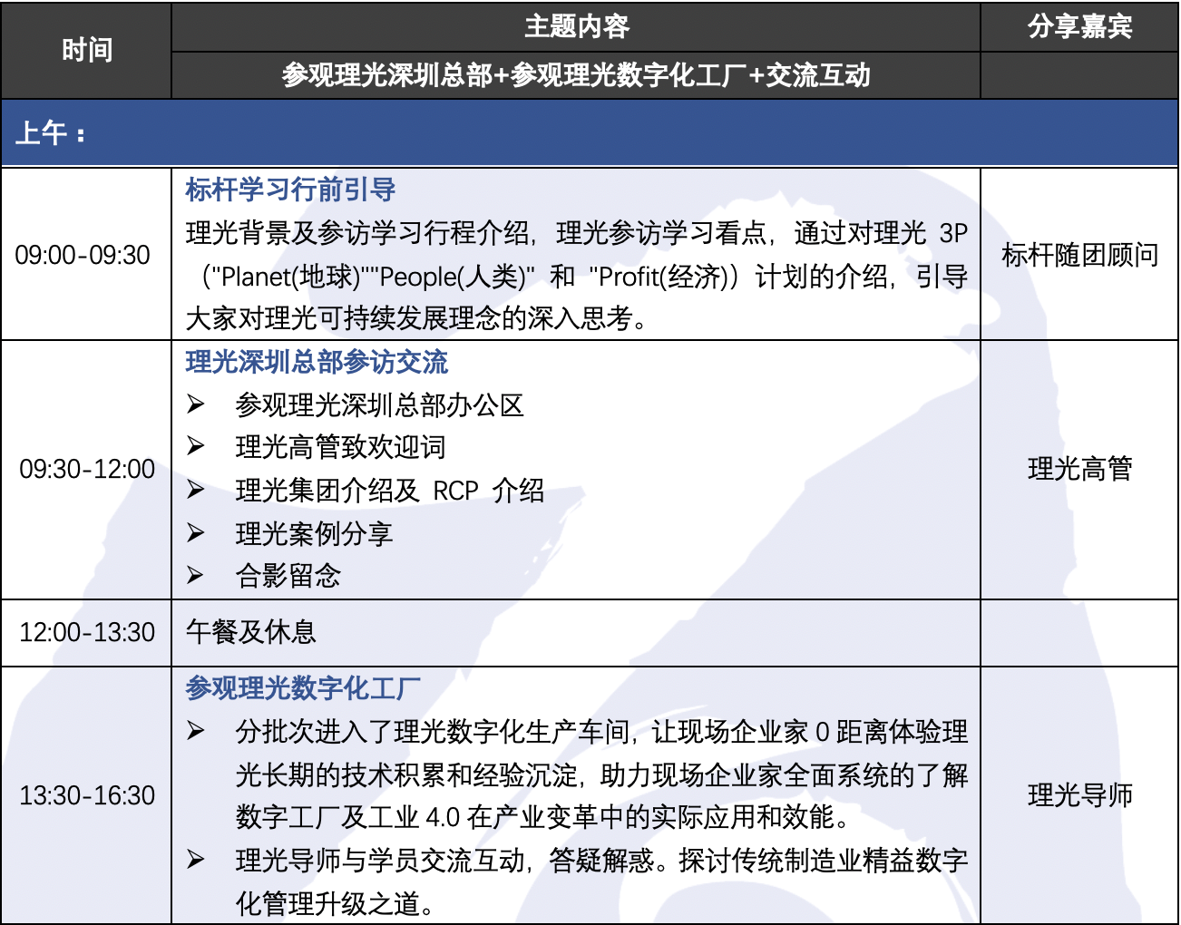
行程安排


教学模式:参观考察 +主题分享+案例分析+交流答疑
考察地点:深圳
费用包含:参观费、培训费、会议室费用、学习、用车、午餐
费用不包含:用餐、住宿、企业所在地至深圳的差旅费用