
向丰田学习什么?
丰田汽车自2008年起,一直为全球排名第一的汽车生产厂商。2018年年末,世界品牌实验室编制的《2018世界品牌500强》揭晓,丰田排名第9位。自2000年进入中国以来,丰田已在中国的8个省和直辖市设立了9家独资公司、15家合资公司,拥有40,000余名中国员工。其一贯秉承的丰田TPS,涵盖了准时化、自动化、标准化、精益化等各种理念,已经成为全世界精益生产的标杆模板,几乎应用于所有行业。
学习丰田精益生产的本质
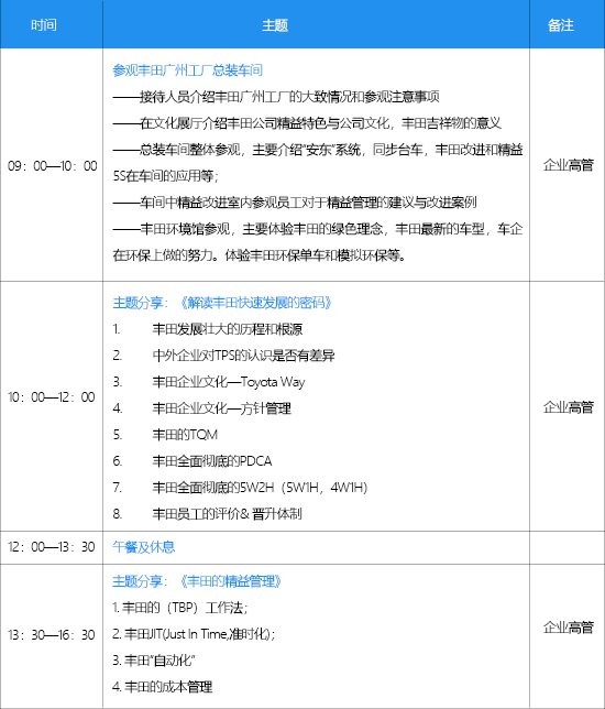
丰田TPS(丰田生产方式)有两个基本点,一个叫JIT(Just In Time,准时化),一个叫“自动化”,强调人是关键,任何一个好产品的品质都是要由人来掌控的,所以工匠精神,人才是关键;
学习丰田的“TBP”工作法
丰田的TBP工作法堪称世界最优秀的“工作法”,不仅可以激发员工的工作热情,提高工作业绩,还可以增加公司的销售额。丰田工作法的基本思想是“整理”即5S(整理、整顿、清扫、清洁、素养),将其称为丰田生产方式的根基都不足为过。在丰田,整理的文化无处不在。无论是在多小的公司、做什么样的工作,丰田工作法整理都能够立刻效仿起来的。它既不需要大费周折,也不需要太多预算,可以立即、简单地将“丰田式管理”实施起来。
行程安排(以实际为准)
