
学习时间:半天
学习地点:北京
学习对象:董事长、总裁、企业各能部门管理者,人力资源总监及企业文化建设人员等中高层管理人员
百度简介
百度,全球最大的中文搜索引擎、最大的中文网站。“众里寻他千百度”,成为百度人对理想的执着追求。1999年底,身在美国硅谷的李彦宏看到了中国互联网及中文搜索引擎服务的巨大发展潜力,抱着技术改变世界的梦想,于 2000年1月1日在中关村创建了百度公司。从最初不足十人发展至今,员工人数超过18000人,如今的百度已成为中国最受欢迎,影响力最大的中文网站。百度目前也是掌握世界尖端科学核心技术的中国高科技企业。百度更是一家持续创新的,以“用科技让复杂的世界更简单”为使命的高科技公司。
作为一家以技术为信仰的高科技公司,百度将技术创新作为立身之本,着力于互联网核心技术突破与人才培养,在搜索、人工智能、云计算、大数据等技术领域处于全球领先水平。百度认为,互联网发展正迎来第三幕——人工智能,这也是百度重要的技术战略方向。
为什么向百度学习
百度已经成为中国最具价值的品牌之一。在2016年MIT Technology Review 《麻省理工科技评论》评选的全球最聪明50家公司中,百度的排名超越其他科技公司高踞第二;而“亚洲最受尊敬企业”、“全球最具创新力企业”、“中国互联网力量之星”等一系列荣誉称号的获得,也无一不向外界展示着百度成立数年来的成就。
如今,百度已经发展成一家国际性企业,在日本、巴西、埃及中东地区、越南、泰国、印度尼西亚建立分公司, 未来,百度将覆盖全球50%以上的国家,为全球提供服务。在2020年初这场突发的新冠肺炎疫情中,百度通过智能云快速调用AI能力,开发出多个产品为处于居民社区、医疗机构、交通枢纽等场景中的疫情防控提供了强力技术支撑。多年来,百度董事长兼CEO李彦宏,率领百度人所形成的“简单可依赖”的核心文化,深深地植根于百度。这是一个充满朝气、求实坦诚的公司,以技术改变生活,推动人类的文明与进步,促进中国经济的发展为己任,正朝着更为远大的目标而迈进。2019年百度公司明确其愿景为:成为最懂用户,并能帮助人们成长的全球顶级高科技公司。
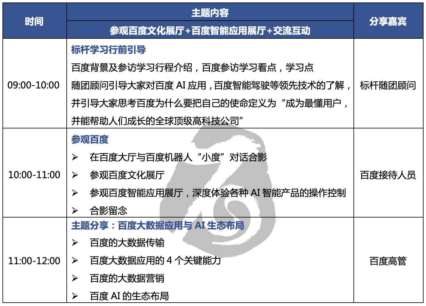
行程安排


教学模式:参观考察 +主题分享+交流答疑
考察地点:北京
费用包含:参观培训费、会议室费用、用车、发票
费用不包含:住宿、企业所在地至当地的差旅费用